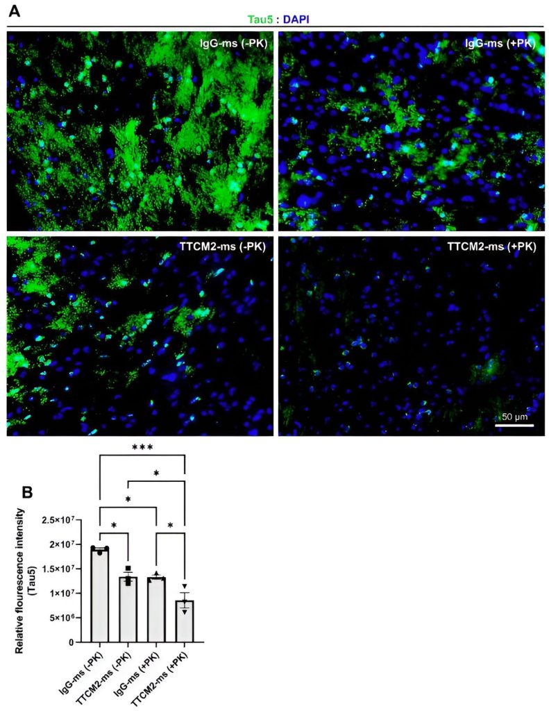
Immunostaining images showing different PK sensitivity of tau aggregates in brain homogenates of mice treated with IgG-ms and TTCM2-ms. Credit: Science Translational Medicine (2024). DOI: 10.1126/scitranslmed.adj5958
A multi-institutional team of neuroscientists has developed an intranasal therapy that removes toxic tau protein from the brains of mouse models of Alzheimer’s disease. In their study, Published In the journal Science Translational MedicineThe team found a specific, conformation-specific antibody that binds to tau protein, packaged it in a shell that can cross the blood-brain barrier, and tested it in a mouse model.
Dementia experts Soraya Mehta, Claire Durrant and Tara Spires-Jones from the University of Edinburgh in the UK say: Featured Works The same journal issue provides an overview of the work the team has done on this new initiative.
Previous studies have shown that most people who develop any of several progressive neurological diseases, including Alzheimer’s, develop tau. Structural proteins It is caused by mutated and misfolded tau.
So scientists have been looking for ways to stop these proteins from entering the brains of affected people, or to reduce the amount of them that do get in. Unfortunately, these efforts have had limited success.
In this new study, the research team Nasal spray It has the ability to remove tau protein from the brains of mice engineered to have human-like symptoms of Alzheimer’s disease.
The researchers looked for antibodies that would bind to and destroy tau protein by placing them in a petri dish containing neural tissue. Tau proteinOnce they found a likely candidate, they trapped it in a tiny lipid bubble. Blood-brain barrierone time brainThe bubble cover has worn away and released the antibodies.
The team put the antibody foam into a solution and injected it into a nasal spray bottle for therapeutic purposes, then administered the nasal spray to several mouse models to see if there were any changes over time.
The team found that symptoms of dementia were reduced in mice. Post-mortem examination of the mice showed lower levels of tau tangles and folds, as well as fewer tau seeds. They also saw the same results when they applied the spray to human neural tissue samples. Further research is needed to determine whether the spray can be safely tested in human patients.
For more information:
Sagar Gaikwad et al., Intranasal tau immunotherapy removes intracellular tau pathology and improves cognitive function in aged tauopathy mice. Science Translational Medicine (2024). DOI: 10.1126/scitranslmed.adj5958
Soraya Mehta et al. “Tau’s Sense of Smell” Science Translational Medicine (2024). DOI: 10.1126/scitranslmed.adq6489
© 2024 Science X Network
Quote: Nasal spray discovered to clear tau protein from brains in mouse models of Alzheimer’s disease (July 11, 2024) Retrieved July 12, 2024 from https://medicalxpress.com/news/2024-07-nasal-spray-tau-proteins-alzheimer.html
This document is subject to copyright. It may not be reproduced without written permission, except for fair dealing for the purposes of personal study or research. The content is provided for informational purposes only.
